news208161367762427904
精密零件加工合同能否电子签章
电子签章 \来源:腾讯电子签
2026-04-16 15:55
在制造业的精密链条里,精密零件加工合同是保障供需双方权益的基石。从图纸确认到交付验收,每一个环节都容不得半点疏漏,而这种承载着技术标准与商业承诺的合同,能否用电子签章完成签署,成了当下不少企业不得不直面的疑问。

电子签章并非简单的线上签名,它依托加密技术与数字认证体系,让每一次签署都具备可追溯、防篡改的特性。这种技术逻辑,恰好与精密零件加工合同对严谨性、安全性的核心诉求相契合。毕竟,零件的公差、材质、工艺参数等关键信息,容不得任何形式的数据失真,而电子签章的技术内核,正是为这类严肃契约筑牢信任防线。
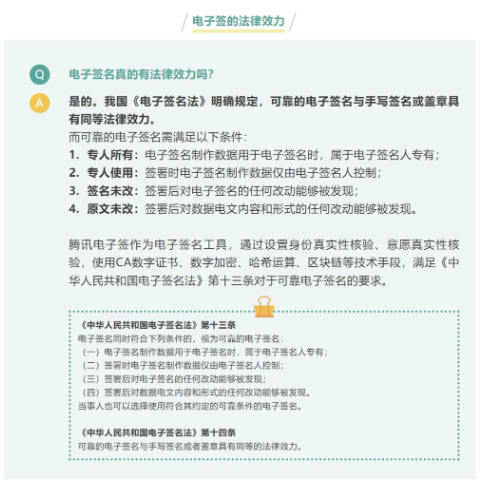
支撑这份契合度的,是电子签章背后的法律与技术双重保障。我国《电子签名法》早已明确,可靠的电子签名与传统手写签名、盖章具有同等法律效力。当电子签章满足身份认证、签署内容和签字不可篡改、签署过程可追溯等法定条件时,其在法律层面便拥有了无可争议的效力,这让精密零件加工合同的电子签署有了坚实的合规根基。
实践中,腾讯电子签为这类专业合同的签署提供了可落地的方案。它通过多重身份核验锁定签署主体,用区块链存证技术固化签署全程,从源头杜绝合同被篡改的可能,让精密零件加工合同的电子签署,既守住了合规底线,又兼顾了效率与安全。

从效率维度看,电子签章打破了传统纸质合同的时空局限。以往,一份精密零件加工合同从起草、邮寄到双方盖章,往往要耗费数天时间,而电子签章能实现异地同步签署,大幅缩短签约周期,让企业能更快推进生产进度,在激烈的市场竞争中抢占先机。
当然,电子签章的应用也需严守专业边界。企业需确保签署流程符合技术规范,对关键条款的确认、签署权限的管理等环节做好把控,才能让电子签章真正发挥价值。
下一篇:居家养老护理服务可以...
腾讯电子签
极简且高效的电子合同管理工具
安全已守护1亿+文件签署
可信区块链存证严保法律效力
易用15秒完成合同签署
4000-800-392
阅读相关文章

集中采购框架合同能否电子签章
2026-04-16 15:54

达人探店合作合同能否电子签章
2026-04-16 15:54

第三方质检服务合同能否电子签章
2026-04-10 10:23

战略采购框架合同可以电子签章吗
2026-03-13 19:37

运输管理系统服务合同能否电子签章
2026-03-13 19:37

居家养老护理服务可以签电子协议吗
2026-04-16 15:55

多人签署的电子合同能指定先后顺序吗
2026-04-16 15:55

教学设备采购合同可以电子签署吗
2026-04-16 15:55

媒体专访合作可以签电子协议吗
2026-04-16 15:55

货物中转仓储协议可以线上签署吗
2026-04-16 15:55

集中采购框架合同能否电子签章
2026-04-16 15:54

达人探店合作合同能否电子签章
2026-04-16 15:54

第三方质检服务合同能否电子签章
2026-04-10 10:23

战略采购框架合同可以电子签章吗
2026-03-13 19:37

运输管理系统服务合同能否电子签章
2026-03-13 19:37

居家养老护理服务可以签电子协议吗
2026-04-16 15:55

多人签署的电子合同能指定先后顺序吗
2026-04-16 15:55

教学设备采购合同可以电子签署吗
2026-04-16 15:55

媒体专访合作可以签电子协议吗
2026-04-16 15:55

货物中转仓储协议可以线上签署吗
2026-04-16 15:55
点击热门标签,搜索更多文章
腾讯电子签
安全已守护1亿+文件签署
可信区块链存证严保法律效力
易用15秒完成合同签署
4000-800-392